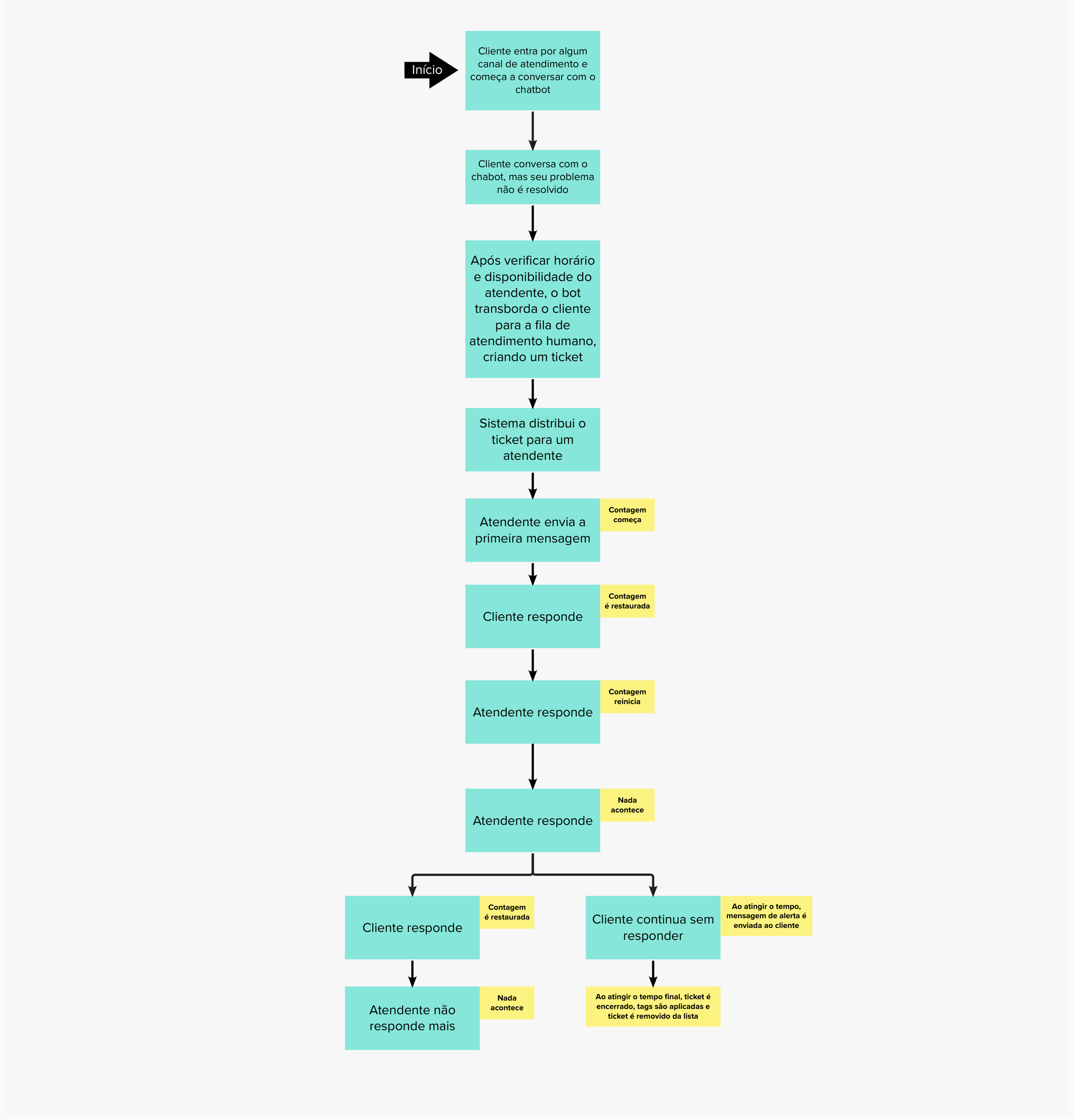
Encerramento automático por inatividade do cliente 21 de outubro de 2025 19:30 Atualizado Índice: Para que serve o encerramento automático por inatividade do cliente Como configurar o encerramento automático por inatividade do cliente? Permissões necessárias Configurando o encerramento automático por inatividade do cliente no Builder Configurando o encerramento automático por inatividade do cliente no Portal Configurações avançadas do encerramento automático por inatividade do cliente Configuração padrão Não encerrar se cliente estiver aguardando resposta do atendente Para que serve o encerramento automático por inatividade do cliente O encerramento automático por inatividade do cliente serve para finalizar atendimentos que não tenham mais a interação do cliente, permitindo assim que o atendente possa receber novos tickets para atendimento. Um dos principais ganhos com a ativação desta funcionalidade é o aumento de produtividade do atendente, que não precisa mais se preocupar com chamados inativos, e pode focar em atender quem realmente necessita de atendimento. Além do encerramento automático, também é possível configurar uma mensagem para avisar o cliente que em determinado tempo, caso ele não interaja com o chamado, seu ticket será encerrado, prevenindo assim que o cliente seja pego de surpresa ou fique sem entender por que o chamado dele foi encerrado. Outra ação possível de se configurar é a adição automática de tags de encerramento, que irão classificar os atendimentos que foram encerrados por inatividade automaticamente, sem que o atendente precise se preocupar, além de permitir que você possa filtrar atendimentos encerrados por inatividade nos relatórios para análises posteriores. Por fim, você ainda pode configurar para que os tickets sejam removidos da lista do atendente automaticamente assim que forem encerrados por inatividade, melhorando ainda mais a performance do atendente, que uma vez que o cliente fica inativo e atinge os tempos configurados, não precisará mais se preocupar com aquele ticket. Como configurar o encerramento automático por inatividade do cliente? Para o correto funcionamento do encerramento automático por inatividade do cliente é preciso configurar em dois locais do sistema: No Builder do seu contato inteligente; E nas configurações gerais do menu de atendimento; Nas configurações avançadas caso queira mudar a lógica de contagem do tempo do encerramento. Observação: Esta funcionalidade só funciona para chatbots que possuem transbordo para atendimento humano no Desk. Permissões necessárias Para conseguir configurar o encerramento automático por inatividade do cliente é necessário ter as seguintes permissões no sistema: Para o portal é necessária a permissão: Helpdesk > Ver e editar Para o Builder é necessária a permissão: Builder > Ver e editar Para as configurações avançadas é necessária a permissão: Configurações > Configurações básicas > Ver e editar. Configurando o encerramento automático por inatividade do cliente no Builder A configuração no builder serve para identificar no seu fluxo qual a condição de saída para quando um ticket for encerrado por inatividade do cliente. Caso você tenha criado o seu chatbot pelo template de atendimento, essa configuração virá pronta, siga os passos abaixo caso queira alterar essa configuração ou para adicioná-la caso tenha criado um chatbot do zero. Para isso acesse o seu portal: Selecione a empresa onde contém o(s) seu(s) chatbot(s); Em seguida escolha o chatbot no qual deseja efetuar a configuração; Se você ainda não tem um chatbot basta criar um novo pelo template de atendimento que essa configuração virá pré-configurada; Após acessar seu chatbot vá até o menu “Builder”; Encontre a caixa de atendimento do seu chatbot; Então clique em “Condições de saída”; Vá até a opção “Se ticket finalizado por inatividade do cliente” e selecione a etapa do fluxo que desejar, se ainda não existir uma etapa onde queira destinar tickets encerrados por inatividade do cliente crie uma e depois repita esse passo; Salve as alterações e pronto, as configurações do lado do Builder estão prontas; A configuração no portal serve para setar os tempos até a inatividade, mensagem de inatividade, tags e se o ticket será removido da lista ou não após o encerramento: Para isso acesse o seu portal: Selecione a empresa onde contém o(s) seu(s) chatbot(s); Em seguida escolha o chatbot no qual deseja efetuar a configuração; Depois acesse o menu “Atendimento” E então o menu configurações gerais; Vá até a seção “Encerramento automático de tickets” e habilite o seletor (switch) para habilitar e mostrar as configurações desta seção. Configure as sub-seções do “Encerramento automático de tickets” conforme o que for mais adequado a sua operação, sendo: Tempo de inatividade: nesta sub-seção você deve configurar o tempo máximo que o cliente pode ficar inativo até que o ticket seja encerrado por inatividade, é necessário informar o tempo que deve ser um valor inteiro maior que ZERO, e a unidade de medida, que pode ser minutos ou horas. Encerrar apenas quando houver o primeiro atendimento: Ainda nesta sub-seção você pode definir se quer encerrar qualquer ticket, ou apenas aqueles que já tiveram o primeiro atendimento, ou seja, se já receberam uma primeira mensagem do atendente. Caso queira encerrar o ticket apenas quando houver o primeiro atendimento, deixe essa opção selecionada (checada). Ao contrário, se sua intenção é realizar o encerramento do ticket mesmo que ainda não tenha ocorrido o primeiro atendimento, essa opção não deve ficar selecionada. Enviar alerta de inatividade para o cliente: nesta sub-seção você pode configurar o envio automático de uma mensagem para avisar seu cliente que o chamado será encerrado em certo tempo caso ele não responda. Para isso é preciso configurar quanto tempo de inatividade faltando para o encerramento a mensagem deve ser enviada, informando o tempo em número inteiro maior que ZERO, e definindo a unidade de medida que pode ser minutos ou horas. Atenção: Este tempo deve ser menor que o tempo configurado na seção de encerramento automático.Além disso, é preciso configurar a mensagem que será disparada para o cliente. Essa mensagem ficará visível para o cliente e para o atendente, e mostrará como se o atendente tivesse enviado.Exemplo: Se o encerramento estiver configurado para 25 minutos, e a mensagem configurada para ser enviada 10 antes do encerramento acontecer, é o mesmo que dizer que após 15 minutos de inatividade a mensagem será enviada e 10 minutos depois o ticket será encerrado. Incluir tags no encerramento do ticket: nesta seção você pode configurar uma ou mais tags para inserir automaticamente no ticket quando ele for encerrado por inatividade, e assim poder identificar esses tickets depois nos relatórios e histórico. Para isso basta inserir a tag desejada e pressionar enter. Você pode inserir várias tags neste campo, e todas elas serão incluídas no ticket. Remover ticket automaticamente: Ao habilitar esta opção, sempre que um ticket for encerrado por inatividade do cliente, ele será removido automaticamente da lista de tickets do atendente. Para ativar a funcionalidade basta ativar esta seção. Ao concluir todas as configurações acima clique em salvar. E pronto seu encerramento por inatividade do clientes está configurado e pronto para uso. Atenção: o tempo de encerramento por inatividade precisa ser inferior ao encerramento da sessão no Builder, caso contrario, vai expirar a sessão do usuário. Importante: a cada transferência de ticket, o prazo será reiniciado. Configurações avançadas do encerramento automático por inatividade do cliente Além das configurações padrões de encerramento automático por inatividade do cliente, também é possível inserir configurações avançadas para adequar o funcionamento da funcionalidade de acordo com a sua operação. O principal ponto das configurações avançadas é para mudar a regra de contagem do tempo de inatividade.Mas antes de saber como configurar, é necessário entender o funcionamento da configuração padrão e das opções avançadas. Configuração padrão Na configuração a contagem do tempo acontece de duas formas, dependendo se você selecionou ou não o checkbox “Encerrar apenas quando houver o primeiro atendimento”. Para casos onde o checkbox foi habilitado a contagem funciona da seguinte forma: O tempo de inatividade começa a contar depois que o cliente foi transferido para o atendente, o ticket foi criado e o atendente enviou a primeira mensagem. E esse tempo é restaurado após a mensagem do cliente, e irá restaurar sempre que o cliente enviar mensagem ou atingir o tempo máximo configurado que irá encerrar o ticket. Neste caso, a mensagem do atendente é ignorada na contagem. Ou seja, apenas as mensagens do cliente restauram a contagem (reinicia do zero). Para casos onde o checkbox foi desabilitado a contagem funciona da seguinte forma: O que muda neste caso é o início da contagem, que não espera a mensagem do atendente para iniciar, uma vez que o cliente é transbordado e o ticket é criado, a contagem do tempo de inatividade é iniciada. E esse tempo é restaurado após a mensagem do cliente, e irá restaurar sempre que o cliente enviar mensagem ou atingir o tempo máximo configurado que irá encerrar o ticket. Neste caso, a mensagem do atendente é ignorada na contagem. Ou seja, apenas as mensagens do cliente restauram a contagem (reinicia do zero). Não encerrar se cliente estiver aguardando resposta do atendente Para que serve esta opção? Quando o checkbox “Não encerrar se cliente estiver aguardando resposta do atendente” estiver marcado, os tickets somente serão encerrados quando o atendente estiver aguardando a mensagem do cliente a mais tempo do que o configurado, caso o cliente tenha enviado uma mensagem e o atendente não tenha respondido, então o ticket permanecerá aberto. A contagem do tempo funciona da seguinte forma: O tempo de inatividade começa a contar depois que o cliente foi transferido para o atendente, o ticket foi criado e o atendente enviou a primeira mensagem. A contagem para e é zerada ao receber uma nova mensagem do cliente e só reinicia a contagem após a mensagem do atendente. Ou seja, com essa configuração ativa, o cliente só é setado como inativo, se o atendente mandou uma mensagem e não recebeu retorno do cliente. Para mais informações, acesse a discussão sobre o assunto em nossa comunidade ou os vídeos no nosso canal. 😃 Artigos relacionados Envio de Mensagens Ativas do WhatsApp no Blip Desk Encerramento de tickets pelo Usuário Como usar o tempo de inatividade de usuário Gerenciando permissões de acesso Como realizar o reset de usuários pelo Beholder?